平昌
简体
无障碍
网站首页
首页
走进平昌
机构职能
领导信息
要闻动态
政务公开
办事服务
互动交流
当前位置:
首页
>
专题专栏
>
开云体育足球官网财政预决算公开
>
单位决算
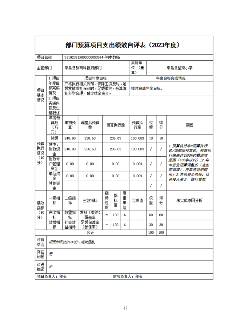
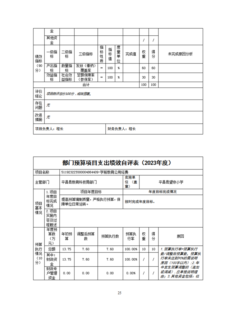
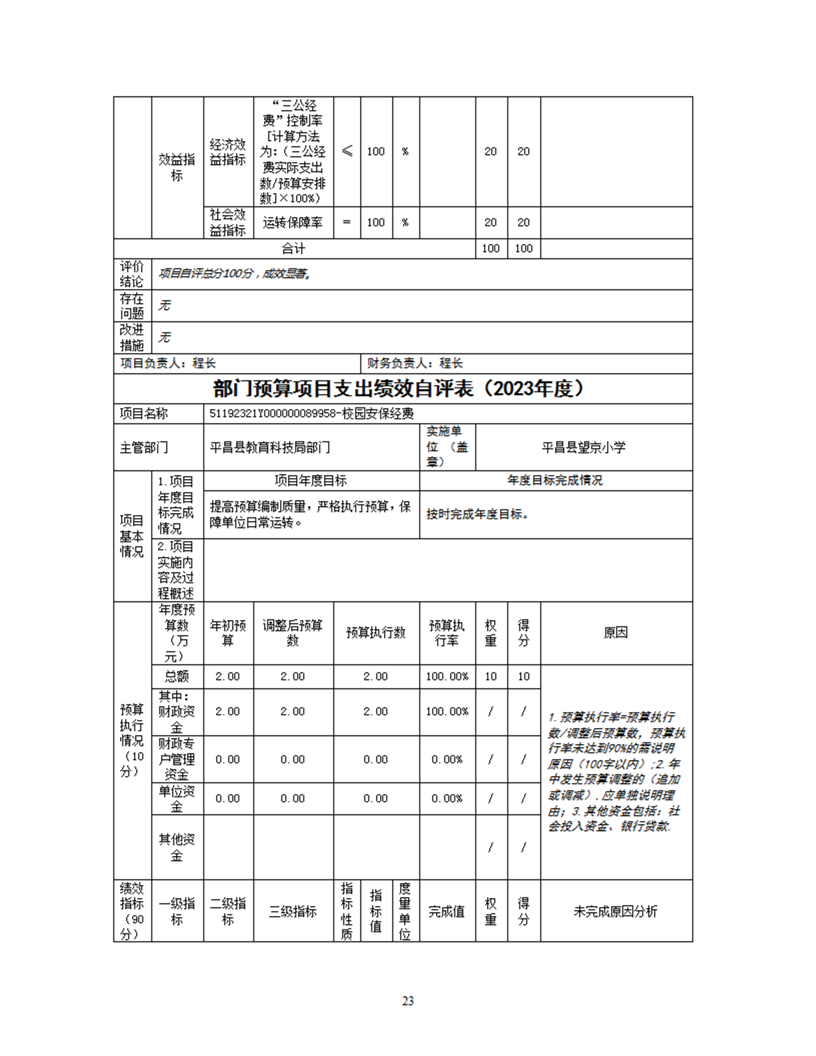
开云体育足球官网望京小学2023年度单位决算公开
发布时间:2024-11-04 21:53
来源:开云体育足球官网财政局
字体【
大
中
小
】
开云体育足球官网望京小学2023年度单位决算公开报表.xls
扫一扫在手机打开当前页
打印本页
关闭窗口
智能问答
分享
bob开云